2138CC太阳集团,2138cc太阳集团官网2024年招聘公告
一、学院简介
2138CC太阳集团,2138cc太阳集团官网创建于1985年,位于山水甲天下的世界著名旅游城市、中国历史文化名城、岭南读书文化重要发源地、全国文明城市——桂林。这里是“中国空气质量最好的内陆城市”之一,“中国十大最有幸福感城市”之一,连接西南、华南、中南最便捷的交通枢纽,中国-东盟自由贸易区的门户城市之一,“一带一路”和黔粤湘桂交界重要的联接点,高校数量最多的地级市,具有优质的学习、工作、生活环境以及独具特色的区位优势。
经过近40年的创新发展,学院形成了以“培养行业英才,贡献商科智慧,服务重大战略,推动绿色发展”为使命,以“成为扎根八桂大地的卓越2138CC太阳集团”为愿景,以“志存高远,取精用弘”为价值观的文化。
学院深入贯彻落实党的教育方针,秉持“突出使命引领,突出学科属性,突出行业特色,突出学科交叉”的办学理念,以党的建设为引领,以奋斗者为根本,以工商管理学一流学科建设为中心,以人才培养和科学研究为基本点,以一流合作和一流保障为支撑,全面落实“立德树人”根本任务,围绕服务自然资源行业和工业高质量发展凸显办学特色,为推动广西重大战略落地实施、传承壮美广西优秀文化、谱写中国式现代化广西篇章做出了重要贡献。
学院现有教职工115人,专任教师81人,其中,教授20人,副教授32人,博士生导师4人,硕士生导师44人,具有博士学位教师38人,国家级会计领军人才1人,广西八桂青年学者1人,广西八桂青年拔尖人才2人,广西十百千人才工程第二层次人选1人,广西高校千名中青年骨干教师培育计划人选5人,广西会计领军人才1人,广西优秀教师1人,广西课程思政教学名师3人,广西青年文化拔尖人才1人,广西十百千知识产权领军人才1人,广西知识产权中青年专家1人,桂林市拔尖人才2人,桂林理工大学拔尖人才1人,桂林理工大学屏风学者7人,桂林理工大学服务管理人才2人,桂林理工大学青年人才2人。
学院现有管理学、经济学两大学科门类,工商管理学、应用经济学两个一级学科硕士点,工商管理硕士(MBA)、会计硕士(MPAcc)两个专业学位硕士点。工商管理学入选学校区域一流学科建设项目。形成了创新创业与战略人力资源管理、商务大数据与服务管理、会计与公司财务、数字经济与贸易4个主要学科方向。在读研究生567人。
学院现有工商管理、市场营销、人力资源管理、会计学、国际经济与贸易、电子商务、物流管理、房地产开发与管理、投资学9个本科专业。工商管理专业和市场营销专业为“桂林理工大学-越南河内工业大学‘2+2’联合培养项目”。在读本科生2925人。
学院以党建为引领,以“夯基垒台、品牌培育、形象塑造、能力提升”为抓手,推动“一融双高”提质增效,塑造学院高质量发展新优势新动能新赛道。学院是学校党建工作标杆院系建设单位,有区级样板党支部1个、区级五星级党支部1个、广西区五四红旗团支部2个、广西区活力团支部1个;荣获广西区五四红旗团委、桂林市五四红旗团委、学校学生工作先进单位、学校就业先进集体、学校脱贫攻坚专项奖励等;1项党建工作案例入选中组部党员教育中心及教育部思政司编写的《基层党组织书记案例选编(高校版)》、1项基层团建案例入选广西区活力团支部优秀工作案例。
学院现有国家级和自治区级学科、专业、课程、组织、团队等建设项目22项:国家级双语示范课程1门(《管理学》),广西一流本科专业建设点2个(工商管理、市场营销),广西本科高校优势特色专业群1个(工商管理专业群),自治区级实验教学示范中心1个(管理科学实验教学中心),广西高等学校特色专业及课程一体化建设项目1项(工商管理),自治区级一流本科课程4门(《管理学》《创业学》《物流管理》《地方政府学》),自治区级课程思政示范基层教学组织1个(公共管理研究教学团队),自治区级普通本科高校基层教学组织1个(管理学课程教学团队),广西科技界智库决策咨询专家团队1个(桂林理工大学绿色技术创新与低碳发展决策咨询专家团队),自治区课程思政示范课程3门(《管理学》《地方政府学》《跨境电商》),自治区级精品课程1门(《市场营销学》),自治区级精品视频公开课1门(《人力资源管理导论》),广西优质专业2个(工商管理、市场营销),自治区新文科研究与实践项目1项(数智技术驱动下的地方高校经管类专业优化研究与实践),自治区新农科研究与实践项目1项(广西工科院校服务乡村振兴战略模式研究与实践)。
学院拥有广西资源环境科技创新与绿色低碳发展研究智库、广西技术转移示范机构、广西知识产权培训基地、桂林理工大学低碳经济与管理创新研究所、桂林理工大学环境会计研究所、桂林理工大学现代企业管理研究所等科研平台。
学院是国际2138CC太阳集团协会(AACSB)会员、国际管理会计教育联盟理事单位、中国高等院校市场学研究会副会长单位、中国商业史学会品牌专业委员会所在地及副主任单位、广西本科高校管理科学与工程类教学指导委员会主任委员单位、广西高等教育学会新商科实验教学专业委员会副理事长单位、中国商业会计学会数字化会计教育认定(DAEC)项目全国首批认定院校、西交利物浦产业家学院产业与战略资源联盟成员。
近年来学院获得广西社会科学优秀成果一等奖、广西高等教育教学成果一等奖、广西高校青年教师教学竞赛一等奖、广西普通本科高校优秀教材一等奖等省部级教学科研奖励50余项;在国家自然科学基金委员会管理科学部认定重要期刊以及SSCI/SCI等国际期刊上发表高水平论文100余篇。学院教师发挥专业优势和学术特长,积极服务地方经济发展,先后承担完成国家级及省部级科研项目150余项、横向合作及管理咨询项目150余项,到位科研经费5000余万元,取得了良好的经济和社会效益。
学院高度重视团委工作和学生工作,学生团队荣获“挑战杯”大学生课外学术科技作品竞赛国家级奖项6项、中国国际“互联网+”大学生创新创业大赛国家级奖项2项、“挑战杯”大学生创业大赛国家级奖项1项、暑期“三下乡”社会实践团队荣获团中央奖项2项;培育校级优秀共产党员16名、校级优秀党务工作者7名;3名学生荣获中国大学生自强之星、1名学生荣获全国大学生年度人物入围奖。
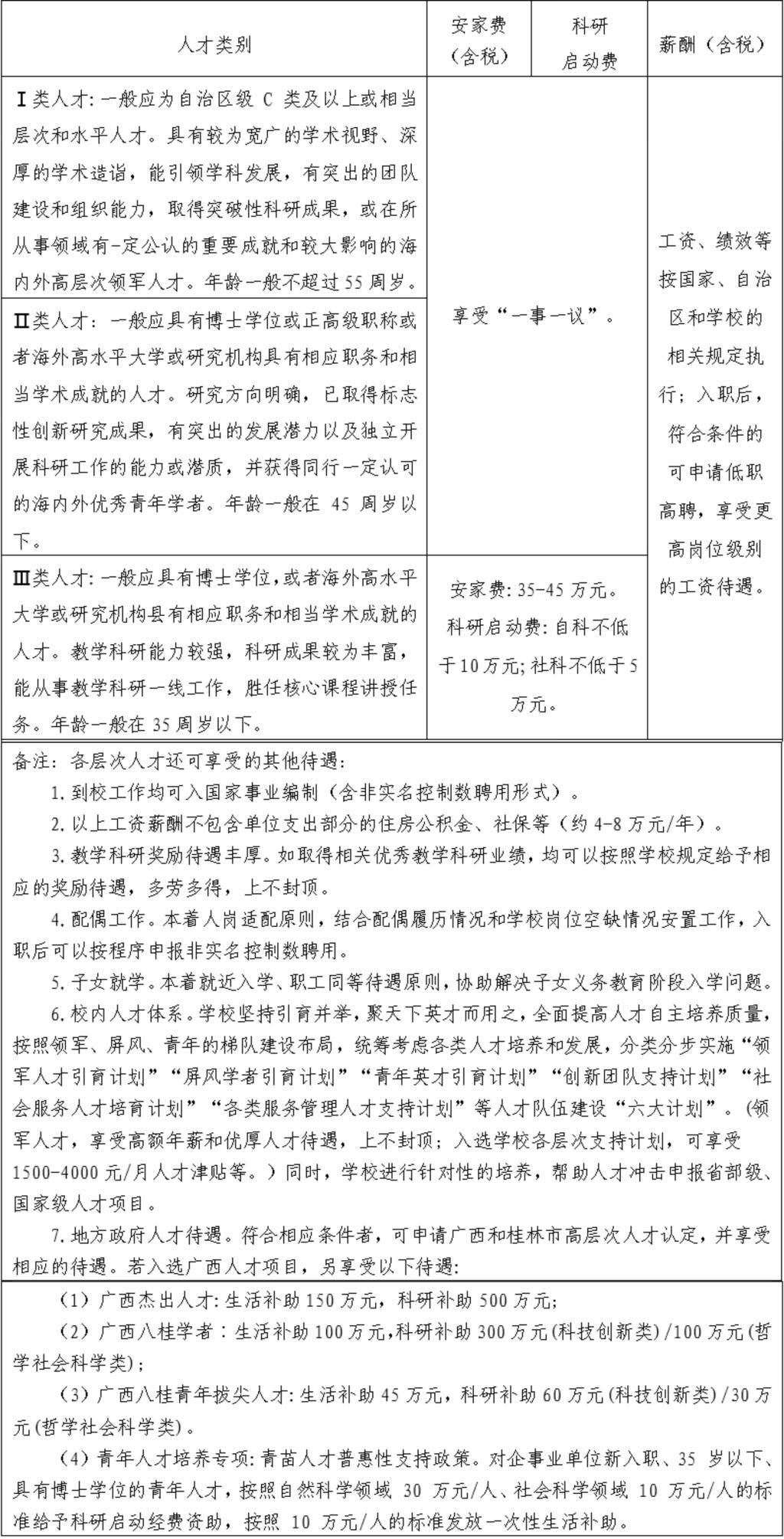
二、人才引进类别及待遇标准

三、人才引进主要学科方向
创新创业管理、资源环境管理、双碳经济与管理、战略管理、人力资源管理、服务管理、市场营销、大数据分析、财务分析、会计学、产业经济学、区域经济学、国际经济与贸易及相关专业(方向)。
四、招聘基本条件
1.政治思想好,遵纪守法,热爱教育事业,具有较强的事业心和责任感,具有良好的职业道德和团队协助精神;
2.具有履行岗位职责的业务知识和工作能力,符合招聘岗位所需的专业、学历、学位、职称、执业(职业)资格及技能等条件要求;
3.仪表端庄,具有较高的普通话水平和语言表达能力;
4.身体健康,能适应岗位要求,体检标准按照《关于进一步规范事业单位公开招聘体检工作有关问题的通知》(桂人社规〔2019〕11号)执行;
5.应聘人员除具备以上基本条件外,还应符合招聘岗位所规定的相关资格条件。
五、应聘者应提供材料
应聘者可通过信函、电子邮件等方式报名,并提供下列材料:
(一)《桂林理工大学公开招聘报名表》(详见相关下载)
(二)应聘证明材料(详见相关下载)
1.学历、学位证书(在国(境)外获得的学历学位须经国家教育部学历学位认证中心认证)、专业技术职务资格证及身份证的复印件和扫描件各1份;
2.近三年教学科研项目、获奖及专利情况的证明复印件;
3.三篇重要创新性论文的全文及其刊载杂志封面、目录的复印件,以及报名登记表中列举的其他代表性著作封面、目录和论文首页复印件;
4.报名登记表中列举的SCI、EI、SSCI、CSSCI收录以及论文他引情况的证明(须经有关检索机构盖章);
5.应聘人在国外任职或在国内担任重要职务的任职证明;
6.应聘岗位的工作设想;
7.本人近期白底彩色免冠照片1张。
六、注意事项
1.应聘者提供的应聘材料须真实准确,一经发现应聘材料存在虚假不实之处,将取消应聘资格;
2.应聘者提交的应聘材料一般不予退还,证明材料请提供复印件。
七、联系方式
联系人:李老师
电话:0773-5893129,13457690464
传真:0773-5892982
邮箱:lileiguilin@foxmail.com
通讯地址:广西桂林七星区建干路12号2138CC太阳集团,2138cc太阳集团官网
邮政编码:541004
学校主页:https://www.glut.edu.cn/
学院主页:/
学院公众号:

八、相关下载
报名所需表格
地址:桂林市雁山区雁山街319号
邮编:541006
版权所有:中国·2138cn太阳集团(SunCity·VIP认证)官方网站-Official website